1. Rationale for the Employment of Rivastigmine
Physostigmine is the standard due to its rapid blood-brain barrier penetration and effective mitigation of central antimuscarinic effects. However, shortages and contraindications, such as extensive QRS complexes in tricyclic antidepressant (TCA) toxicity, necessitate alternative approaches.
Rivastigmine is an approved cholinesterase inhibitor for dementia-related conditions. It can penetrate the blood-brain barrier, however, at a reduced rate. It has a prolonged duration of action, is offered in oral and transdermal formulations, and is less commonly associated with acute cholinergic crises. Its delayed central nervous system onset, however, renders it more suitable for non-life-threatening central anticholinergic symptoms or maintenance following early control.
2. Indications for Rivastigmine administration
Rivastigmine may be indicated in:
Anticholinergic delirium in the absence of physostigmine.
Extended anticholinergic toxidrome with recurrence following physostigmine administration.
Maintenance therapy following the first enhancement with physostigmine.
Situations in which intravenous access is impractical or oral treatment is favored.
Note: Not indicated for singular peripheral symptoms, including xerostomia or tachycardia.
3. Pharmacokinetics and Pharmacodynamics

Rivastigmine is a carbamate-class cholinesterase inhibitor. Oral formulations are absorbed within one hour; however, transdermal patches require eight hours to onset. The prolonged half-life facilitates a steadier cholinergic tone.
4. Dosage Guidelines

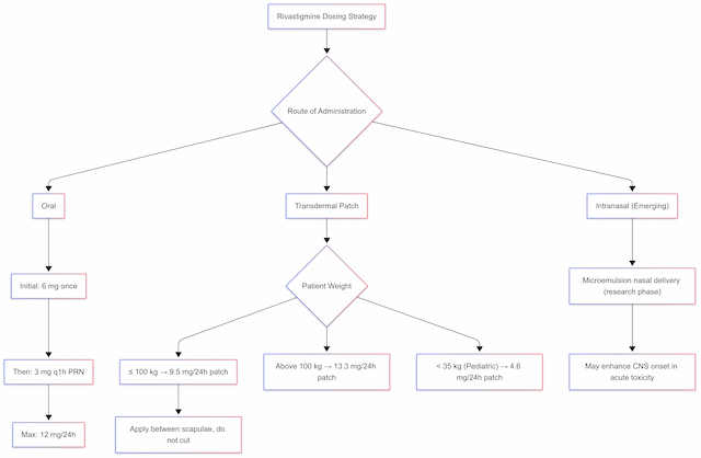
4.1 Oral Administration
Initial dosage: 6 mg administered orally once
Maintenance: 3 mg orally every hour as required
Maximum dosage: 12 mg per day
4.2 Transdermal Delivery System
Adults weighing up to 100 kg: 9.5 mg patch per 24 hours
Adults over 100 kg: 13.3 mg/24 hours patch
Pediatrics under 35 kg: 4.6 mg/24 h transdermal patch
Apply between the scapulae; refrain from cutting or dividing the patch.
5. Criteria for Route Selection
Oral Administration
For patients who are alert, compliant, and not at risk of aspiration
Transdermal Delivery System
Optimal for patients incapable of administering oral drugs
Gradual start yet prolonged influence
Refrain from Oral Administration In:
Modified cognitive state
Restlessness and confusion with inadequate airway protection
Suspected or proven decreased gastric motility
Prospective Option: Intranasal Administration (Experimental)
Novel microemulsion (ME) and mucoadhesive (MME) formulations demonstrate the potential for fast, non-invasive administration in acute scenarios.
6. Safety Profile and Contraindications
Unconditional Contraindications
Rivastigmine hypersensitivity
Contact dermatitis resulting from the rivastigmine transdermal patch
Relative Contraindications
TCA overdose presenting with QRS duration above 100 ms
Atrioventricular block
Bradycardia
Low blood pressure
Intestinal blockage
Prevalent Adverse Reactions
Bradycardia
Low blood pressure
Nausea, emesis, diarrhea
Bronchospasm
Convulsions
Exercise caution with co-ingestants that possess cardiotoxic properties (e.g., tricyclic antidepressants).
7. Oversight and Supportive Interventions
Supervision
Sequential ECG for QRS prolongation and bradycardia
Mental status and symptom alleviation (objective: 2–4 hours post-intervention)
Cholinergic manifestations (hyperhidrosis, sialorrhea, bradycardia)
Auxiliary Care
Protection of the airway
Benzodiazepines for agitation and convulsions
Monitoring of hydration and electrolytes
Gastrointestinal decontamination is within the intake timeframe
Extrinsic cooling for hyperthermia
8. Clinical Evidence Foundation
A retrospective analysis of 30 patients managed at the Utah Poison Control Center from 2021 to 2023 revealed clinical enhancement in 67% of cases treated with rivastigmine.
The median dosage was 6 mg, with a maximum of 12 mg daily.
No significant adverse events were noted.
Symptom relief occurred within 4 hours in 50% of instances.
The administration of rivastigmine after physostigmine to prevent recurrence has also been documented. Nonetheless, all evidence is observational, and there is a deficiency of head-to-head trials.
9. Constraints and Deficiencies
Absence of prospective clinical trials
The optimal dose for pediatric patients remains ambiguous
There is no direct comparison with physostigmine
Insufficient evidence for transdermal or intranasal application in acute care
10. Pragmatic Workflow
Step 1: Evaluate Indication
Rivastigmine should be reserved exclusively for instances exhibiting central symptoms (e.g., delirium, hallucinations).
Step 2: Select Route
Administer orally: 6 mg initially, followed by 3 mg per hour as needed (maximum 12 mg per 24 hours).
Patch: 9.5 mg (for individuals weighing ≤100 kg), 13.3 mg (for individuals weighing >100 kg), or 4.6 mg (for pediatric patients)
Step 3: Observe
Assess mental status enhancement at 2–4 hours
Cease administration if QRS exceeds 100 ms or if severe bradycardia occurs
Step 4: Escalate if Necessary
If symptoms continue or deteriorate, try increasing the patch dosage (if manageable) or transitioning to alternative treatments.
Step 5: Contemplate Maintenance
Following initial stabilization with physostigmine, rivastigmine may be used to avert relapse.
Conclusion
Rivastigmine serves as a viable and patient-focused alternative to physostigmine for the treatment of anticholinergic toxicity, especially in instances where the latter is inaccessible. Despite its delayed onset and limited blood-brain barrier penetration, restricting its application in acute, life-threatening situations, its prolonged action and safety profile render it appropriate for maintenance therapy or instances with moderate central symptoms. Clinicians must exercise diligence in patient selection, dosing, and monitoring while consistently depending on supportive care as the foundation of treatment. Additional studies, especially randomized controlled trials and pharmacokinetic assessments in acute poisoning, are critically required to establish rivastigmine's relevance.
References:
Mehrpour, O., Marini, M., & Nakhaee, S. (2025). Rivastigmine as an alternative in physostigmine shortage for anticholinergic toxicity treatment. Regulatory Toxicology and Pharmacology, 105, 105857. https://doi.org/10.1016/j.yrtph.2025.105857
