1. Incidence and Patterns of Bupropion Exposure
Prevalence of Bupropion Exposure:
Bupropion poisoning is frequently reported, particularly in the context of intentional overdoses. A large retrospective analysis of poison control data found that among 7,348 cases of bupropion exposure, the majority were unintentional, but severe toxicity was more common in intentional overdoses (Belson & Kelley, 2002).
Pediatric Cases: Pediatric exposure represents a notable subset, with adolescents experiencing more severe effects, such as seizures and prolonged tachycardia, compared to younger children, who are more likely to ingest the drug accidentally (Offerman et al., 2019).
2. Demographics of Bupropion Exposure
Gender and Age: Females account for a majority of bupropion overdose cases, likely reflecting patterns of antidepressant use (Belson & Kelley, 2002). Adolescents and young adults are disproportionately represented in cases of intentional overdose.
Intentional vs. Unintentional Exposures: Intentional overdoses are more prevalent among adolescents and adults, while unintentional exposures dominate in young children (Brown & Crouch, 2017).
3. Geographic and Temporal Trends of Bupropion Exposure
Rising Trends: Reports of bupropion-related poisonings have increased in parallel with its growing use as a prescribed medication. A notable increase in pediatric exposures has been observed recently (Brown & Crouch, 2017).
Regional Variation: The epidemiology of bupropion toxicity varies globally, with higher case numbers reported in regions where the drug is more commonly prescribed.
Seizures are a hallmark of toxicity, occurring at doses as low as 600 mg, with the risk increasing with extended-release formulations or larger ingestions. Cardiovascular complications, including tachycardia, hypertension, QRS widening, and QTc prolongation, are also notable concerns. Recreational misuse via nasal insufflation has been reported, further broadening the scope of exposure risks.
The burden of bupropion poisoning underscores the importance of robust clinical management strategies, public education on safe medication use, and targeted interventions to prevent accidental and intentional ingestions.
Pharmacokinetics of Bupropion
Absorption and Peak Concentration of Bupropion:
Immediate-release (IR): Peak plasma concentration (Tmax) typically occurs within 2 hours, which aligns with standard pharmacokinetic profiles for IR formulations.
Sustained-release (SR): Tmax of approximately three hours is consistent with SR formulations designed to slow absorption.
Extended-release (XL): Tmax of 5 hours is also consistent with the expected delayed absorption of extended-release formulations.
Metabolism of Bupropion:
CYP2B6 metabolism: Bupropion is primarily metabolized by the hepatic enzyme CYP2B6, which is well-documented in pharmacology.
Active metabolites: The formation of three active metabolites (hydroxybupropion, erythrohydrobupropion, and threohydrobupropion) is accurate, with elimination half-lives ranging from 20 to 37 hours, as noted in scientific data.
Half-Life of Bupropion:
Bupropion: The parent compound's half-life of 14–21 hours is within the expected range reported in pharmacokinetic studies, depending on individual metabolism and formulation.
Excretion of Bupropion:
Hepatic metabolism and renal elimination: Bupropion undergoes extensive hepatic metabolism, and its metabolites are subsequently excreted in urine, which is accurate and supported by scientific evidence.
Bioavailability of Bupropion:
Protein binding (84%): This figure is consistent with bupropion's known pharmacokinetic properties, indicating a high degree of plasma protein binding.
The volume of distribution (18–20 L/kg): This value reflects bupropion's relatively large volume of distribution, consistent with its ability to penetrate tissues extensively.
Mechanisms of Toxicity of Bupropion
Neurotoxic Effects of Bupropion:
Inhibition of dopamine and norepinephrine reuptake:
Bupropion acts as a norepinephrine-dopamine reuptake inhibitor (NDRI). This mechanism is central to its therapeutic effects but also contributes to toxicity in overdose, causing excessive stimulation of central nervous system (CNS) pathways.
Overstimulation of dopaminergic and noradrenergic pathways can lead to symptoms such as agitation, tremors, and seizures.
Sympathomimetic Effects of Bupropion:
Agitation, tachycardia, and seizures:
The sympathomimetic effects are consistent with excessive norepinephrine activity. They manifest as increased heart rate (tachycardia), heightened alertness or agitation, and, in severe cases, seizures.
Seizures are a hallmark of bupropion toxicity, occurring due to enhanced neuronal excitability in the CNS.
Cardiotoxic Effects of Bupropion:
QTc prolongation and QRS widening:
Cardiotoxic effects, while rare, include QTc prolongation and QRS widening. These occur due to bupropion's potential to interfere with cardiac ion channels, particularly sodium and potassium.
QTc prolongation can increase the risk of ventricular arrhythmias, although such events are uncommon with bupropion.
QRS widening, another indicator of cardiac conduction delay, is observed more frequently in significant overdoses or patients with underlying conditions.
Toxic Dose of Bupropion:
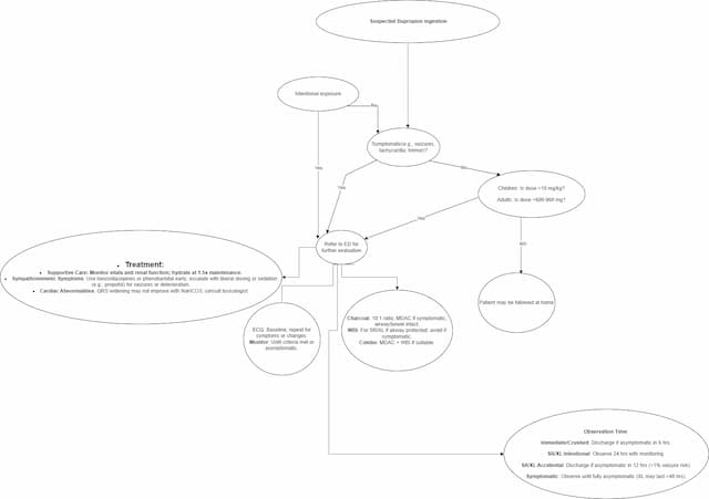
Adults: Toxic doses typically >600-900 mg.
Children: Toxic doses >10 mg/kg (maximum 450 mg).
Sources of Bupropion:
Brand names: Wellbutrin®, Zyban®, Forfivo®.
Common in psychiatric and smoking cessation medications.
Therapeutic and Toxic Serum Concentrations
Therapeutic range: Serum concentrations are not routinely monitored.
Toxicity indicators: Symptoms such as seizures, tachycardia, and QRS widening are dose-dependent.
Clinical Presentation and Signs and Symptoms of Bupropion Toxicity Based on Severity
Mild Bupropion Toxicity
Tachycardia
Hypertension
Agitation
Dizziness
Moderate Bupropion Toxicity
Seizures (self-limiting)
Hallucinations (auditory, visual, or tactile)
Vomiting
Severe Bupropion Toxicity
Status epilepticus
Hyperthermia
QTc prolongation, ventricular dysrhythmias
Respiratory failure, coma

Management of Bupropion toxicity at ED:
Gastrointestinal Decontamination:
Use activated charcoal (10:1 ratio) early or MDAC if symptomatic.
Consider whole bowel irrigation (WBI) for SR/XL formulations if the airway is protected.
Diagnostic Testing for Bupropion Toxicity at ED :
Perform baseline ECG and monitor for changes.
Treatment of Bupropion toxicity at the ED:
Supportive care: Monitor vital signs, provide hydration, and manage symptoms.
Address sympathomimetic symptoms (e.g., tachycardia, hypertension, agitation) with benzodiazepines or barbiturates.
For cardiac conduction abnormalities, consider consulting a toxicologist if QRS widening does not respond to standard treatments.
Management of Toxicity Based on Severity
Mild Bupropion toxicity management:
Supportive care.
Monitor vital signs.
Treat agitation with benzodiazepines as needed.
Moderate Bupropion toxicity management:
Administer intravenous benzodiazepines for seizures.
Monitor cardiac rhythm and correct electrolyte imbalances.
Provide symptomatic treatment for hypertension and tremors.
Severe Bupropion toxicity management:
Early sedation with benzodiazepines or barbiturates.
Treat conduction abnormalities with sodium bicarbonate if QRS widening occurs.
Use intravenous lipid emulsion therapy for refractory cardiovascular toxicity.
Consider mechanical ventilation for patients with CNS depression or respiratory failure.
Antidote for Bupropion toxicity :
None available. Treatment is symptomatic and supportive.
Observation Criteria for Bupropion Toxicity:
Children
Asymptomatic children with unintentional ingestion of <10 mg/kg may be observed at home.
For sustained-release formulations or symptomatic children, refer to a healthcare facility.
Adults
Observe in the hospital for at least 24 hours after an intentional overdose.
Patients with extended-release ingestion or seizure history require longer monitoring.
Observation at ED:
Immediate/crushed: Discharge if asymptomatic in 6 hours.
SR/XL (intentional): Observe for 24 hours with precautions.
SR/XL (accidental): Discharge if asymptomatic in 12 hours (<1% seizure risk).
Symptomatic patients: Observe until fully asymptomatic, as XL effects may persist >48 hours.
Prevention and Public Health Measures
Prescription Regulation: Limit prescriptions to necessary amounts, especially for high-risk patients.
Patient Education: Emphasize the risks of overdose and the importance of medication adherence.
Safe Storage: Store medications that are out of reach of children.
Public Awareness Campaigns: Focus on the dangers of misuse or accidental ingestion.
References:
Belson, M., & Kelley, T. (2002). Bupropion exposures: clinical manifestations and medical outcome.. The Journal of emergency medicine, 23 3, 223-30 . https://doi.org/10.1016/S0736-4679(02)00522-X.
Offerman, S., Levine, M., Gosen, J., & Thomas, S. (2019). Pediatric Bupropion Ingestions in Adolescents vs. Younger Children—a Tale of Two Populations. Journal of Medical Toxicology, 16, 6 - 11. https://doi.org/10.1007/s13181-019-00738-7.
Brown, K., & Crouch, B. (2017). Bupropion Overdose: Significant Toxicity in Pediatrics. Clinical Pediatric Emergency Medicine, 18, 212-217. https://doi.org/10.1016/J.CPEM.2017.07.005.
Spiller HA et al. Unintentional Ingestion of Bupropion in Children. Journal of Emergency Medicine 2010; 38:332-336
