Pharmacokinetics of Sertraline
Absorption and Peak Concentration
Oral absorption is efficient, with peak plasma concentrations in 4.5 to 8.4 hours.
Metabolism of Sertraline
Hepatic metabolism primarily via CYP2B6, CYP2C19, and CYP3A4.
Metabolized to N-desmethylsertraline, a minimally active metabolite.
Half-Life of Sertraline
Sertraline: ~26 hours
N-desmethylsertraline: 62–104 hours
Excretion of Sertraline
Primarily excreted as metabolites via feces (40–60%) and urine (~12–14%)
Bioavailability of Sertraline
Absolute oral bioavailability: ~44% due to significant first-pass metabolism.
Mechanisms of Sertraline Toxicity
Toxicity stems from excessive serotonin reuptake inhibition, increasing serotonergic neurotransmission. High doses or co-ingestion with other serotonergic or CNS-active agents (e.g., MAOIs, lithium, alcohol) may lead to serotonin syndrome, CNS depression, seizures, cardiovascular instability, and hyponatremia (SIADH) (Liu et al., 1996; Jacob & Spinler, 2006; Joseph et al., 2024)
Toxic Dose of Sertraline
Pediatric Threshold
Ingestion of >250 mg in children <6 years is a concern (Klein-Schwartz et al., 2012).
Doses <250 mg generally cause no or mild symptoms.
Adult Threshold
Risk increases with ingestion of >5× the prescribed dose (e.g., >250 mg if daily dose is 50 mg).
Co-ingestion with other serotonergic or CNS depressants elevates toxicity risk (Isbister et al., 2004; Cooper et al., 2022).
Sources of Sertraline
Available as Zoloft® and generics.
Common formulations: 25 mg, 50 mg, 100 mg tablets; oral concentrate.
Exposures occur through intentional overdose, pediatric exploratory ingestion, or therapeutic error.
Therapeutic and Toxic Serum Sertraline Concentrations
Therapeutic: ~30–200 ng/mL (rarely measured clinically)
Toxic: >400–500 ng/mL may be associated with toxicity; poor correlation with severity
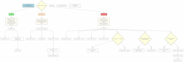
Clinical Presentation and Signs and Symptoms of Sertraline Toxicity Based on Severity
Mild Sertraline Toxicity
Drowsiness, dizziness
GI upset: nausea, vomiting, constipation, diarrhea
Agitation, restlessness
Mydriasis
Mild tachycardia, hypertension
Cutaneous vasodilation
Mild electrolyte shifts (e.g., hypochloremia)
Moderate Sertraline Toxicity
Persistent agitation, tremor
Palpitations, hyperreflexia
SIADH → mild to moderate hyponatremia
ALT/AST elevation (100–1000 IU/L)
Severe Sertraline Toxicity
Serotonin syndrome: clonus, hyperreflexia, altered mentation
Seizures, CNS depression/coma
Hemodynamic instability: hypotension, dysrhythmias
Severe hyponatremia, respiratory failure
Cardiac Monitoring and Toxicology Consultation
Although sertraline is less cardiotoxic than other SSRIs or tricyclic antidepressants, QT interval prolongation has been reported in rare cases of severe overdose, particularly with co-ingestants or in patients with underlying cardiac risk factors (Isbister et al., 2004). Continuous cardiac monitoring and serial ECGs should be considered in patients with syncope, palpitations, or known long QT syndrome.
A toxicology consultation or poison control referral is strongly recommended in the following scenarios:
· Seizures or recurrent neurologic symptoms
· Persistent or worsening serotonin syndrome despite benzodiazepine therapy
· Severe hyponatremia or refractory SIADH
· QTc prolongation or ventricular dysrhythmias
· Ingestion of multiple serotonergic agents, including MAOIs, TCAs, or lithium
· Diagnostic uncertainty, especially in atypical presentations or polypharmacy
In these cases, expert input can assist with risk stratification, antidotal therapy consideration, and disposition planning (McDaniel, 2001), (Frye et al., 2019).
Management of Sertraline Toxicity Based on Severity

Mild Sertraline toxicity
Supportive care
Activated charcoal if within 1 hour of ingestion
Benzodiazepines as needed for anxiety or agitation
Moderate Sertraline toxicity
Observation in a medical facility
Activated charcoal for early-presenting patients
Benzodiazepines for agitation or tremor
Lab monitoring: LFTs, electrolytes, ECG
Severe Sertraline toxicity Management
· Airway protection and intubation if the patient has decreased consciousness, severe hyperthermia, or is unable to protect their airway.
• Activated charcoal may be administered after intubation if the patient presents within 1 hour of ingestion.
• IV benzodiazepines (e.g., lorazepam or diazepam) are first-line for agitation, seizures, and muscle rigidity.
• IV fluids support volume status, renal perfusion, and hyperthermia management. Use isotonic solutions cautiously in SIADH.
• External cooling is recommended for temperature ≥38.5°C.
• Neuromuscular paralysis with intubation (e.g., non-depolarizing agents) is indicated for severe hyperthermia (>41°C) or rigidity unresponsive to sedation.
• ICU admission is warranted for patients with seizures, respiratory failure, or hemodynamic instability.
• IV lipid emulsion therapy may be considered only in refractory dysrhythmia or cardiovascular collapse, in consultation with a toxicologist. Use is extrapolated from lipophilic drug toxicity, with no controlled trials in SSRIs (Jamaty et al., 2010; Gosselin et al., 2016).
• Consider cyproheptadine for moderate to severe serotonin syndrome not responding to supportive care (see below).
Antidote for Serotonin Syndrome: Cyproheptadine
· Supportive care with IV fluids and benzodiazepines remains the cornerstone of serotonin syndrome treatment.
· Cyproheptadine, a 5-HT2A antagonist, may be used as adjunctive therapy when symptoms persist despite appropriate supportive care.
Note: Use is based on case reports and expert consensus. No randomized controlled trials support efficacy. Rated as Level C evidence.
Cyproheptadine Dosing Regimen:
Initial dose: 12 mg orally or via NG tube
Maintenance: 2 mg every 2 hours as needed until symptom improvement
Then 4–8 mg every 6–8 hours (Graudins et al., 1998)
Evidence-Based Summary

QT Prolongation and Cardiac Monitoring
· Although sertraline is rarely cardiotoxic, QTc prolongation has been reported in rare severe overdoses, particularly with co-ingestants or pre-existing cardiac disease (Isbister et al., 2004).
Recommendations:
· Obtain baseline and serial ECGs every 4–6 hours if:
– QTc >470 ms
– Syncope or palpitations are present
· Monitor and correct K⁺, Mg²⁺, and Ca²⁺ to reduce arrhythmia risk (Gosselin et al., 2016).
Observation Criteria
Children
Refer to ED if:
Ingested >250 mg
Any symptoms present
Co-ingestants involved
Discharge if asymptomatic after 6–12 hours
Adults
Observe if:
Ingested >5× prescribed dose
Symptomatic or co-ingestants involved
Discharge if stable and symptom-free after 6–12 hours
Prevention and Public Health Measures
Childproof packaging, keep medications out of reach
Blister packaging to deter pediatric ingestion
Educate patients on medication adherence and overdose risks
Monitor high-risk patients for suicidal ideation
Promote safe prescribing practices and avoid serotonergic polypharmacy
References:
Isbister, G. K., Bowe, S. J., Dawson, A. H., & Whyte, I. M. (2004). Relative toxicity of selective serotonin reuptake inhibitors (SSRIs) in overdose. Journal of Toxicology: Clinical Toxicology, 42(3), 277–285. https://pubmed.ncbi.nlm.nih.gov/15018722
Klein-Schwartz, W., Benson, B. E., Lee, S. C., & Litovitz, T. (2012). Comparison of citalopram and other selective serotonin reuptake inhibitor ingestions in children. Clinical Toxicology, 50(5), 418–423. https://pubmed.ncbi.nlm.nih.gov/22723229
Cooper, J. M., Duffull, S. B., & Isbister, G. K. (2022). Predicting serotonin toxicity in serotonin reuptake inhibitor overdose. Clinical Toxicology, 61(1), 22–28. https://pubmed.ncbi.nlm.nih.gov/34330944
Graudins, A., Stearman, A., & Chan, B. (1998). Treatment of the serotonin syndrome with cyproheptadine. The Journal of Emergency Medicine, 16(4), 615–619. https://pubmed.ncbi.nlm.nih.gov/9848917
Prakash, S., Patel, H., Kumar, S., & Shah, C. (2024). Cyproheptadine in serotonin syndrome: A retrospective study. Journal of Family Medicine and Primary Care, 13, 1340–1346. (Not yet indexed in PubMed)
King, E., & Rotella, J. (2025). Efficacy of cyproheptadine in the management of serotonin toxicity following deliberate self-poisoning – A systematic review. Emergency Medicine Australasia, 37(1), e14554. https://doi.org/10.1111/1742-6723.14554 (PubMed indexing pending)
McDaniel, W. (2001). Serotonin syndrome: Early management with cyproheptadine. Annals of Pharmacotherapy, 35(7–8), 870–873. https://pubmed.ncbi.nlm.nih.gov/11485449
Frye, J. R., Poggemiller, A. M., Galet, C., McGonagill, P. W., Pape, K., & Liu, Y. (2019). Use of cyproheptadine for the treatment of serotonin syndrome: A retrospective review. Critical Care Medicine, 47, 459. https://pubmed.ncbi.nlm.nih.gov/30615054
Jamaty, C., Bailey, B., Larocque, A., Notebaert, E., Sanogo, K., & Chauny, J. M. (2010). Lipid emulsions in the treatment of acute poisoning: A systematic review of human and animal studies. Clinical Toxicology, 48(1), 1–27. https://pubmed.ncbi.nlm.nih.gov/20095812
Gosselin, S., Hoegberg, L. C., Hoffman, R. S., Graudins, A., Stork, C. M., Thomas, S. H., Stellpflug, S. J., Hayes, B. D., Levine, M., Morris, M., Nesbitt Miller, A., Turgeon, A. F., Bailey, B., & Calello, D. P. (2016). Evidence-based recommendations on the use of intravenous lipid emulsion therapy in poisoning. Clinical Toxicology, 54(10), 899–923. https://pubmed.ncbi.nlm.nih.gov/27608281
Liu, B. A., Mittmann, N., Knowles, S. R., & Shear, N. H. (1996). Hyponatremia and the syndrome of inappropriate secretion of antidiuretic hormone associated with the use of selective serotonin reuptake inhibitors: A review of spontaneous reports. CMAJ, 155(5), 519–527. https://pubmed.ncbi.nlm.nih.gov/8752063
Jacob, S., & Spinler, S. A. (2006). Hyponatremia associated with selective serotonin-reuptake inhibitors in older adults. Annals of Pharmacotherapy, 40(9), 1618–1622. https://pubmed.ncbi.nlm.nih.gov/16931568
Joseph, S. W., Grant, K. E., Sousou, J. M., Qadir, N. A., & Reddy, P. (2024). Severe hyponatremia caused by sertraline-induced syndrome of inappropriate antidiuretic hormone secretion: A complication with critical implications for patient safety. Cureus, 16(5), e60327. https://pubmed.ncbi.nlm.nih.gov/38868472
